補助金獲得はお任せください。 事業再構築・ものづくり補助金などの事業計画書を書きあげます。
お気軽にお問い合わせください
TEL 03-4405-8039
営業時間 9:00 – 17:00
日曜祝日 メール・FAX対応
MENU
メニューを飛ばす
HOME
HOME
トピックス
業務内容
SERVICES
補助金申請
経営コンサルタント
個人情報・機密情報について
代表挨拶
MASSAGES
パートナー紹介
セミナー
SEMINAR
成功事例
SUCCESS
よくあるご質問
FAQ
無料相談フォーム
CONTACT
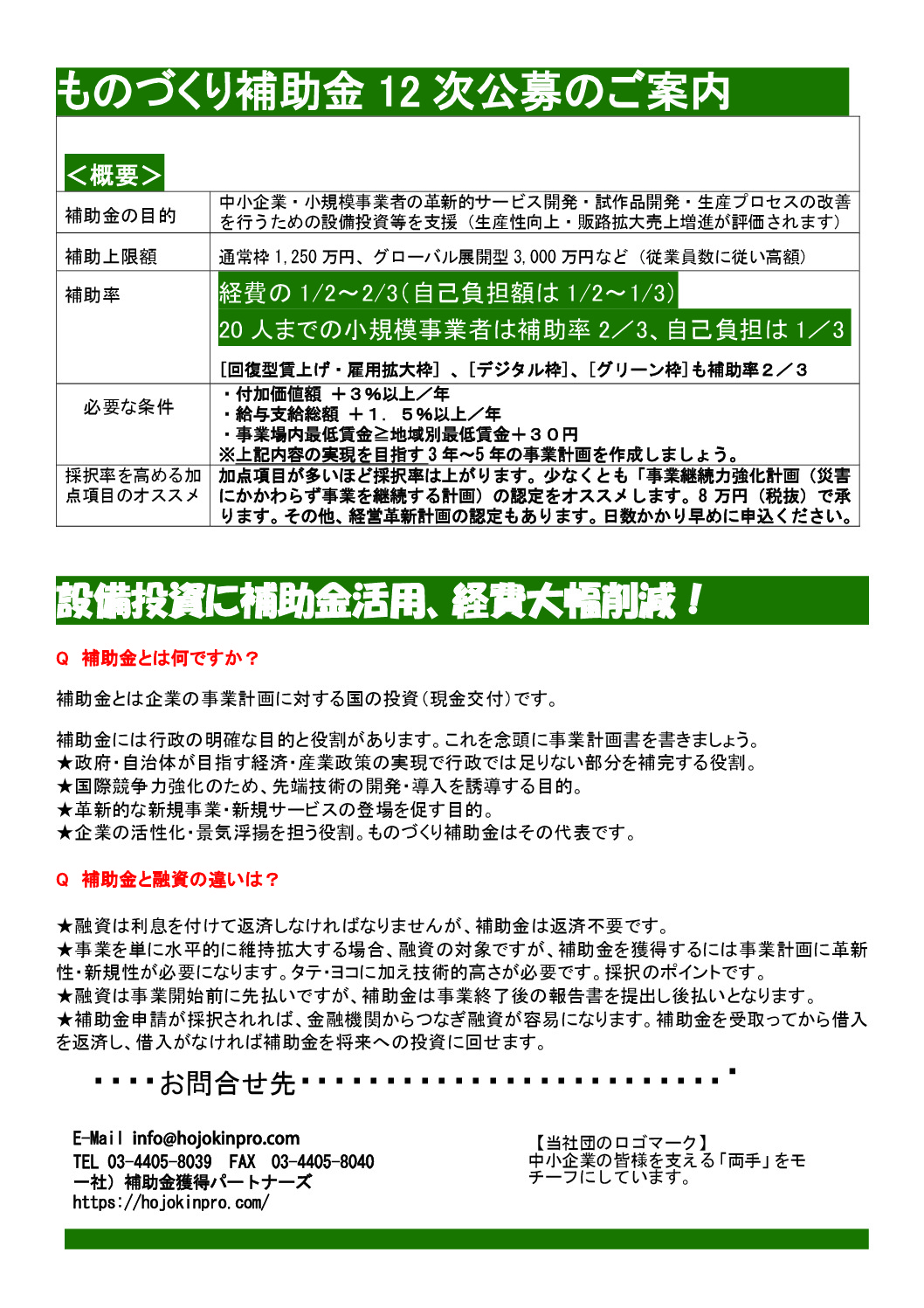
12次ものづくり補助金ご案内-pdf
HOME
»
12次ものづくり補助金ご案内-pdf
メディア
12次ものづくり補助金ご案内-pdf
1
13次の概要-pdf